Department of National Defence (Canada)
The Department of National Defence (DND; French: Ministère de la Défense nationale) is the department of the Government of Canada which supports the Canadian Armed Forces in its role of defending Canadian national interests domestically and internationally.[3] The department is a civilian organization part of the public service and supports the armed forces, however, as a civilian organization is separate and not part of the military itself.[4][5][6] National Defence is the largest department of the Government of Canada in terms of budget as well as staff, and it is the department with the largest number of buildings (6,806 in 2015).[7]
| Ministère de la Défense nationale | |
| Department overview | |
|---|---|
| Formed | 1923 |
| Preceding agencies | |
| Jurisdiction | Government of Canada |
| Headquarters | Major-General George R Pearkes Building, Ottawa, Ontario |
| Employees | 24,000[1] |
| Annual budget | CA$21.16 billion (2019–2020)[2] |
| Ministers responsible | |
| Department executive |
|
| Key document | |
| Website | forces |
The department is responsible to Parliament through the minister of national defence – presently Harjit Sajan. The deputy minister of National Defence, the senior most civil servant within the department, is responsible for the day-to-day leadership and operations of the department and reports directly to the minister.[8] The department exists to aid the minister in carrying out their responsibilities within the Defence Portfolio and provides a civilian support system for the Canadian Armed Forces.[9][10] Under the National Defence Act, the Canadian Armed Forces is a completely separate and distinct organization from, and is not part of, the Department of National Defence.
History
The Department of National Defence was established by the National Defence Act, which merged the Department of Militia and Defence (which was created in 1906 when the British Army withdrew its forces stationed in Canada), the Department of Naval Services (the department responsible for the administration of the Royal Canadian Navy), and the Air Board (which oversaw aviation in Canada). The National Defence Act was passed by the Parliament of Canada on June 28, 1922.[11]
Organization

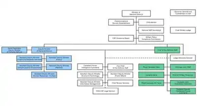
Both the Canadian Armed Forces (military) and the Department of National Defence (civilian public servants) are, although two separate organizations, known collectively as 'The Defence Team' as both institutions work closely together in the defence of Canada. The minister of national defence, as the Cabinet minister responsible to Parliament for National Defence, heads the Defence Team.
The Department of National Defence is headed by the deputy minister of national defence. Under the deputy minister are a variety of associate deputy ministers and assistant deputy ministers who are responsible for various aspects of the department (human resources, policy, etc.). The deputy minister is a Governor-in-Council appointment made on the advice of the prime minister of Canada.[12][13]
The Canadian Armed Forces, is a separate and distinct military organization which works closely with, but is not a part of the civilian department. The military comprises a variety of commands including the Royal Canadian Navy, Canadian Army and Royal Canadian Air Force, and is led by the chief of the defence staff who is under the direction of the minister of national defence. There are also a variety of offices and support organizations which report to both the chief of defence staff and the deputy minister.
The legal military chain of command within the Canadian Forces originates from the Crown, represented by the governor general of Canada who act as commander-in-chief. The appointment of the minister, deputy minister, chief of the defence staff and the granting of all commissions in the Canadian Forces are made on behalf of the queen.[14]
Defence Portfolio
The one of the roles of the Department of National Defence is to support the minister of national defence in the administration of the 'Defence Portfolio', which comprises the organizations, which includes the Canadian Armed Forces, the Communications Security Establishment, Defence Research and Development Canada, and the Department of National Defence, that are responsible to the minister. The department is not responsible for all of these organizations itself but rather exists to support the minister in carrying out all of his or her duties within the Defence Portfolio.[12]
The post of associate minister of national defence, who is also a member of the Cabinet, also exists and takes on files as assigned by the minister of national defence. Since forming government in 2015, Prime Minister Justin Trudeau has assigned the post of associate minister as an additional role of the minister of veterans affairs, who heads Veterans Affairs Canada, another department outside the Defence Portfolio.
See also
References
- "FAQ - How many CAF members and DND employees are there?". Department of National Defence. February 13, 2012. Retrieved November 3, 2019.
- "Spending and human resources". Department of National Defence. Retrieved 3 November 2019.
- "Flipbook". 2015-10-23. Retrieved 2020-12-02.
- "Defence Home - Frequently Asked Questions". Her Majesty the Queen in Right of Canada. 27 July 2013. Retrieved 27 October 2013.
- "About the Canadian Armed Forces". Her Majesty the Queen in Right of Canada. 27 July 2013. Archived from the original on 17 March 2015. Retrieved 3 April 2015.
- "About the Department of National Defence and the Canadian Armed Forces - National Defence Act". Her Majesty the Queen in Right of Canada. 23 May 2013. Retrieved 3 April 2015.
- "Organizations by number of buildings". Treasury Board of Canada Secretariat. Government of Canada. Retrieved 8 September 2015.
- "About DND -What is the relationship between DND and the Canadian Forces?". Department of National Defence. February 1, 2012. Retrieved March 8, 2012.
- "Civilian Career and Jobs FAQ". Her Majesty the Queen in Right of Canada. 22 July 2013. Retrieved 27 October 2013.
- "Civilians Supporting the Army". Department of National Defence. August 5, 2011. Archived from the original on May 16, 2013. Retrieved March 8, 2012.
- Gough, Barry (2010). Historical Dictionary of Canada. Scarecrow Press. p. xxxvii. ISBN 0-8108-5496-1.
- "The Deputy Minister of National Defence". Department of National Defence. February 1, 2012. Archived from the original on March 1, 2012. Retrieved March 8, 2012.
- "National Defence Act". Her Majesty the Queen in Right of Canada. 2012. pp. R.S., c. N-4, s. 7. Retrieved September 2, 2012.
- "Role of the Chief of Defence Staff". Her Majesty the Queen in Right of Canada. 17 April 2014. Retrieved 3 April 2015.
External links
| Wikimedia Commons has media related to Department of National Defence (Canada). |
